2025-10-01
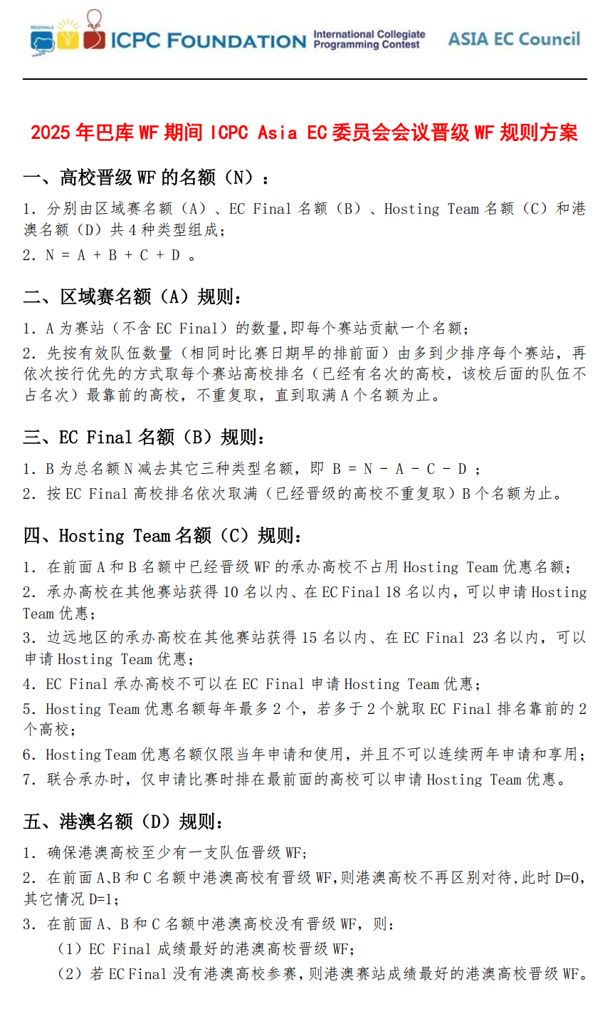
2025 年巴库 WF 期间 ICPC Asia EC 委员会会议晋级 WF 规则方案


附件:2025年巴库WF期间ICPC Asia EC委员会会议晋级WF规则方案
2025年巴库WF期间ICPC Asia EC委员会会议晋级WF规则方案(2025.10.1更新)
2025 年巴库 WF 期间 ICPC Asia EC 委员会会议晋级 WF 规则方案


附件:2025年巴库WF期间ICPC Asia EC委员会会议晋级WF规则方案
2025年巴库WF期间ICPC Asia EC委员会会议晋级WF规则方案(2025.10.1更新)